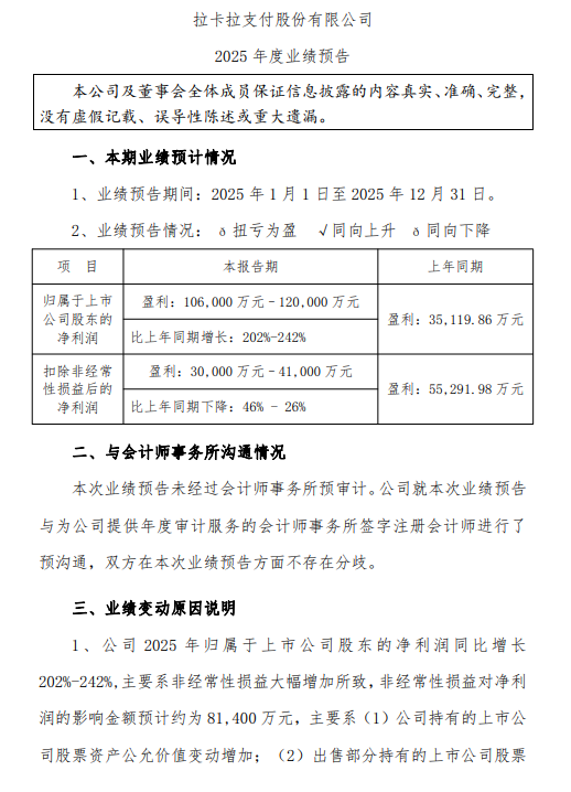
1月13日金融一线消息,发布业绩预告,预计2025年归母净利润10.6亿元—12亿元,同比增长202%—242%。主要系非经常性损益大幅增加所致,非经常性损益对净利润的影响金额预计约为8.14亿元。剔除非经常性损益影响后,公司归母净利润同比下降46%—26%,主要受银行卡支付交易规模下降影响。
中航重机2026年1月...
汇创达股价跌5.03%...
成都华微股价涨5.1...
江苏华海诚科股东杨...
我省出台18条政策措...
拉卡拉:预计2025年...