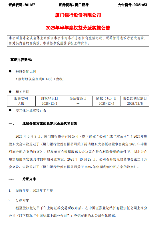
11月26日金融一线消息,公布2025年半年度权益分派实施公告,本次利润分配以方案实施前的公司总股本26.39亿股为基数,每股派发现金红利0.14元(含税),共计派发现金红利3.69亿元。
本次权益分派股权登记日为2025年12月4日,除权除息日为2025年12月5日。
深圳海关在一女子裙...
苏州银行发布诉讼事...
国家开发银行声明:...
国泰海通:市场风险...
哈马斯:这是屠杀
启明创投收购天迈科...